根据《中华人民共和国社会保险法》,为建立劳动关系的员工缴纳社保是企业的法定义务,具有国家强制性。2025年9月1号后各种企业要强制缴纳社保属于过度解读,对于社保新规进行一个深度解析:
一、社会保险“新规”新在何处?:新司法解释的核心创新在于:
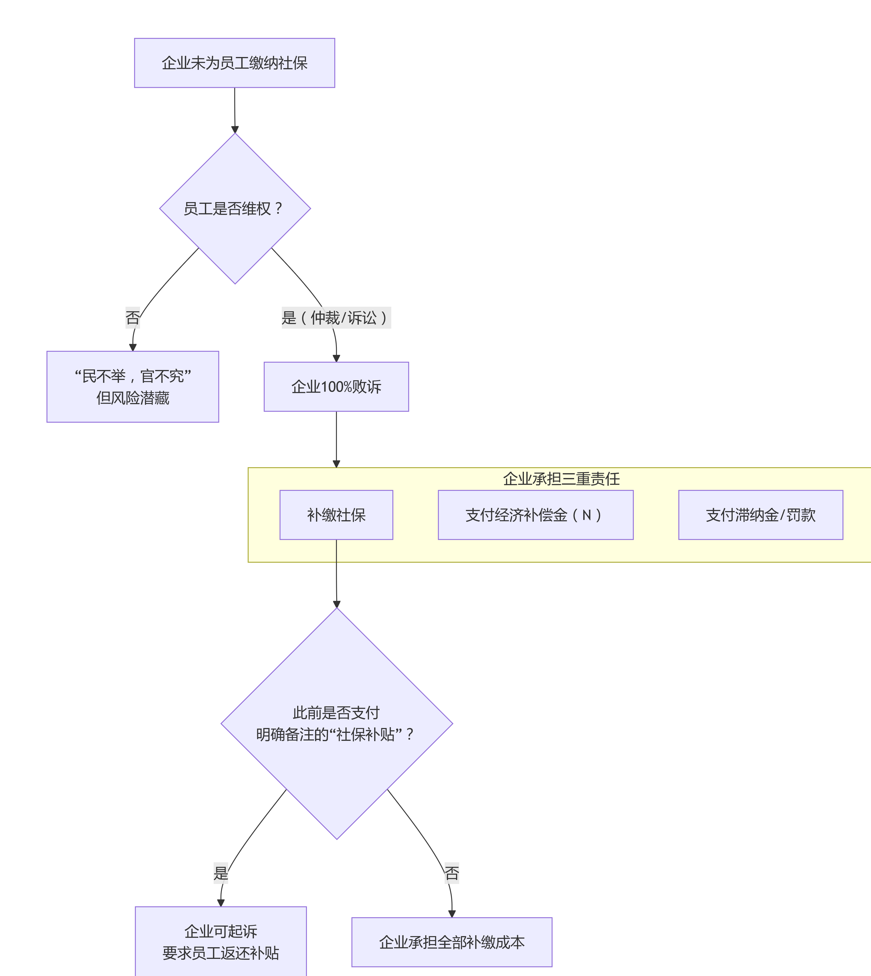
1、彻底否定“自愿弃保”的效力:无论协议是书面还是口头,无论员工是否“自愿”,一律无效。这剥夺了企业在仲裁中最常用的“挡箭牌”。
2、明确“秋后算账”的合法性:明确了员工即使签署了放弃协议,事后仍可要求补缴,并以此为由解除合同并索要经济补偿金(N)。
3、引入“社保补贴”返还机制:这是对企业的唯一“利好”条款,允许企业在为员工补缴社保后,向员工追索之前已支付的、明确为“社保补贴”的款项。这体现了法律的公平性,防止员工“两头占”。
二、社会保险对企业的影响与应对策略
“民不举,官不究”在多数情况下是现实的,但风险已不可同日而语。风险急剧升高以前企业可能抱着“员工不告就没事”的侥幸心理。现在,员工维权变得极其简单、胜算极高。一旦有员工(尤其是在离职时)提起仲裁,企业必败,面临“补缴+罚款(滞纳金)+经济补偿金”的三重损失。![]()
新规是一份清晰的“风险提示书”和“操作指南”。告诉所有企业:为员工缴纳社保是无可争议的法律底线,“自愿弃保”的侥幸时代已经彻底结束。法律不再容忍这种“合谋”规避法定义务的行为,并将天平显著地向维权员工一方倾斜。对企业而言,合规缴纳社保不再是“可选项”,而是唯一理性且经济的选择。自贡公司如何实现合规降险,可以咨询启冠易立财税自贡公司代办哦。


0